砂型铸造是铸造工艺的主要方法,约占整个铸件生产的80%。砂型铸造,按粘结剂材料分类,可分为粘土砂铸造、树脂砂铸造和水玻璃砂铸造等3大类。这3种工艺均适用于铸钢件的生产,有各自的优势和劣势,其生产方法优缺点比较见表1,工艺性能比较见表2。
表1 铸钢件用一般砂型方法的优缺点比较
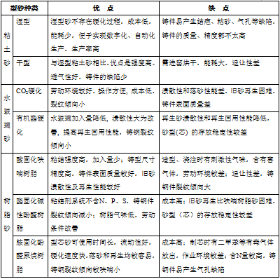
表2 几种常见的铸钢件用砂型工艺性能比较
在我国,水玻璃砂工艺是生产铸钢件的主要型砂工艺种类。水玻璃砂具有明显的优势,也有其明显的缺点。
与粘土砂相比,产生粉尘污染较少,具有型砂流动性好、易紧实、操作简便、劳动强度低、工作条件好、型(芯)尺寸精度高、铸件质量好,以及铸件缺陷少、生产能耗低等优点。
与树脂砂相比,产生化学污染较少,具有生产成本低,现场无毒、无味,以及劳动条件好等优势,因其具有优良的高温退让性而能有效地减轻铸钢件的裂纹倾向。
但其主要缺点为:铸钢件尺寸精度低,型芯砂溃散性差,落砂清理困难,旧砂再生回用困难,废弃排放量大,容易造成环境污染。
在欧美国家, 采用粘土砂或碱性酚醛树脂砂生产铸钢件的报道较多。与酸硬化呋喃树脂砂比较,碱性酚醛树脂砂铸钢件产生裂纹的趋势有较大降低,但树脂的加入量大为提高,铸件的成本上升,且旧砂的再生回用性能下降。
20世纪90年代以后, 为了解决铸钢件的落砂清理问题,国内一些工厂尝试采用呋喃树脂砂工艺,但此过程遇到了很大的麻烦,铸钢件的裂纹缺陷明显增加,在进行表面磁粉探伤检查时磁痕集聚现象更为突出,所以很多企业又回到了水玻璃砂工艺。为了改善水玻璃砂的溃散和再生问题,工厂对CO2硬化方法进行了改进,采用有机酯硬化技术,这使铸件质量也所改善。随着我国机械工业的发展,对铸造生产过程排放和铸件质量提出了越来越高的要求,呋喃树脂砂工艺生产的铸件尺寸精度和表面质量均优于粘土砂和普通水玻璃砂工艺,并且由于其高溃散性和高回用性而使清理打磨工作量和废砂排放量均较少,因此,近年来用树脂砂生产铸钢件的企业也在逐步增多。无论选用何种砂型工艺,铸钢件的热裂总是铸造人员必须面对的棘手问题。
公司简介
诸城市开源铸造有限公司坐落于风筝之都--山东潍坊 ,是一家专业生产中高端碳钢、合金钢、球墨铸铁等材质铸件的民营企业,属当地政府招商引资项目。公司占地面积11000m2,现有员工100余人,其中技术研发人员5人,高级工程师2人,质检人员3人,年产能可达3000吨。
开源铸造致力于OEM铸造,产品广泛应用于机械五金、建筑、电力金具、铁路、汽车、农机等领域。公司拥有稳定的客户群体,产品主要销往欧盟、美国、加拿大、中东等国家和地区。
在生产过程中开源铸造主要采用先进的覆膜砂壳型铸造生产工艺,常规可生产 0.1kg~50kg的铸件,该生产工艺具有制壳、制芯速度快等特点,可批量生产,从而提高了生产效率, 且铸件尺寸稳定,铸件表面光洁。
我司拥有全套环评资质,且已通过SGS ISO 9001:2015 质量体系认证。生产车间配有中频环保电炉、自动模具生产线、热处理炉等设备,同时应用三维模拟浇铸软件和包括炉前分析仪、光谱仪、金相显微镜、拉伸试验机、压力试验机、硬度试验机等在内的先进检测设备,严格控制生产流程,确保产品质量。
我们的使命是通过完整的模具设计制作、卓越的生产工艺和完善的供应链管理为客户提供最为优质的产品和服务。公司本着雄厚的科技力量,先进的检测手段,丰富的生产经验,高度的敬业精神,严谨的科学管理,周到的售后服务,赢得了国内外客户的广泛好评。我们将以卓越品质,优质服务成为您最值得信赖的合作伙伴。
免责声明:本文转载自互联网,版权归原作者所有,且仅代表原作者观点。转载目的在于传递更多信息,如果侵犯,请及时通知我们,本网站将在第一时间及时删除。
